Обсуждение структуры исторических альбомов в галерее
Модераторы: автодоктор, Vladimir S. Kotlyar
-
- Сообщения: 3604
- Зарегистрирован: Чт окт 20, 2011 9:52 pm
- Защита от спама: Нет
Re: Уусикиркко-Каннельярви
Добрый день.
Прошу прощения за занудство. И невнимательность. Однако...
Имеются 2 большие папки, "Окрестности Терийок" и "поселки Перешейка".
В Окрестности Терийок входял суб-папки Оллилы-Куоккалы, Тюрисевя, поселки Черной речки, Райвола и др. Это понятно.
Но входят Мустамяки и Перкъярви...
А в папку поселки Перешейка, т.е. "не окрестности", входят все остальные. И Уусикиркка. Как так ?
И Райвола, и Черная речка, и Ино, и половина Тюрисевя - это Уусикиркка. Как это Уусикиркко не окрестности... Уж поближе Перкъярви.
В объявлениях и прочих "неофициальных" документах указывается ближайшая ж-д или почтовая станция, а не реальная "волость/уезд".
В этом случае Синккола/Уусикиркко, равно как Мустамяки/Уусикиркко. А вот Перкъярви/Муола.
Прошу прощения за занудство. И невнимательность. Однако...
Имеются 2 большие папки, "Окрестности Терийок" и "поселки Перешейка".
В Окрестности Терийок входял суб-папки Оллилы-Куоккалы, Тюрисевя, поселки Черной речки, Райвола и др. Это понятно.
Но входят Мустамяки и Перкъярви...
А в папку поселки Перешейка, т.е. "не окрестности", входят все остальные. И Уусикиркка. Как так ?
И Райвола, и Черная речка, и Ино, и половина Тюрисевя - это Уусикиркка. Как это Уусикиркко не окрестности... Уж поближе Перкъярви.
В объявлениях и прочих "неофициальных" документах указывается ближайшая ж-д или почтовая станция, а не реальная "волость/уезд".
В этом случае Синккола/Уусикиркко, равно как Мустамяки/Уусикиркко. А вот Перкъярви/Муола.
-
- Сообщения: 1829
- Зарегистрирован: Пн ноя 15, 2010 9:55 pm
- Защита от спама: Нет
- Контактная информация:
Re: Уусикиркко-Каннельярви
Райвола - это Кивеннапа, если не считать Танино:)Корвенкюля писал(а): Сб июн 09, 2018 2:39 pm И Райвола, и Черная речка, и Ино, и половина Тюрисевя - это Уусикиркка.
- abravo
- Site Admin
- Сообщения: 32133
- Зарегистрирован: Ср дек 24, 2003 12:35 pm
- Откуда: Зеленогорск/Terijoki
- Контактная информация:
Re: Уусикиркко-Каннельярви
Добрый день.Корвенкюля писал(а): Сб июн 09, 2018 2:39 pm Добрый день.
Прошу прощения за занудство. И невнимательность. Однако...
Имеются 2 большие папки, "Окрестности Терийок" и "поселки Перешейка".
В Окрестности Терийок входял суб-папки Оллилы-Куоккалы, Тюрисевя, поселки Черной речки, Райвола и др. Это понятно.
Но входят Мустамяки и Перкъярви...
А в папку поселки Перешейка, т.е. "не окрестности", входят все остальные. И Уусикиркка. Как так ?
И Райвола, и Черная речка, и Ино, и половина Тюрисевя - это Уусикиркка. Как это Уусикиркко не окрестности... Уж поближе Перкъярви.
В объявлениях и прочих "неофициальных" документах указывается ближайшая ж-д или почтовая станция, а не реальная "волость/уезд".
В этом случае Синккола/Уусикиркко, равно как Мустамяки/Уусикиркко. А вот Перкъярви/Муола.
Да, согласен, у нас в структуре альбомов в галерее есть глупости. В силу технических причин, если альбом был создан еще в старой ("зеленой") галерее, то изменить его место в структуре можно, только удалив полностью и создав заново. Это не только трудоемко, но и сломает существующие на форуме и еще где-то ссылки на фотографии из перемещенного таким "грубым" образом альбома. К сожалению, папочка Уусикиркко относится именно к таким альбомам. А вот вновь созданные альбомы я могу перемещать как угодно. Но это "вновь" начинается с 2016 года.
Еще один момент. В "поселках Перешейка" Уусикиркко первоначально рассматривался не как уезд, а как населенный пункт, превратившийся в п. Поляны (папочка так и называется "Уусикиркко/Поляны"). Условно, бывшая церковная деревня Уусикиркко. Но это "сломалось", когда пришлось где-то размещать информацию о близлежащих усадьбах и санаториях. При этом все равно предполагалось и предполагается, что речь идет не о всем уезде, а о неких ближайших окрестностях, иначе, действительно, в Уусикиркко пришлось бы переместить очень много чего, что совершенно не реально.
Так что я в этом вопросе признаю имеющуюся корявость, но не смогу ее исправить (по-крайней мере, в обозримом будущем). Придется Синкколу поместить в "Уускиркко/Поляны", не ставить же ее на один уровень с Уусикиркко?
-
- Сообщения: 3604
- Зарегистрирован: Чт окт 20, 2011 9:52 pm
- Защита от спама: Нет
Re: Уусикиркко-Каннельярви
Мда... ужас. Как я ловко Райволу упаковал.isl писал(а): Сб июн 09, 2018 3:00 pmРайвола - это Кивеннапа, если не считать Танино:)Корвенкюля писал(а): Сб июн 09, 2018 2:39 pm И Райвола, и Черная речка, и Ино, и половина Тюрисевя - это Уусикиркка.

С Уусикирккой понятно, территория большая, есть "окрестности Терийок", есть дальние имения.
А Перкъярви, ведь явно не "окрестности", может его можно перенести "подальше" ?
Чтобы была хоть какая-то логика "поиска".
И кстати, раз уж речь зашла.
В папке Перкъярви есть папочка "дача Кипарского". Это вообще не Перкъярви, а Лоунатъйоки.
Если Синккола - Уусикиркка, то расположенные рядом мызы Мещерских и Янсон - в Мустамяках ?
-
- Сообщения: 3604
- Зарегистрирован: Чт окт 20, 2011 9:52 pm
- Защита от спама: Нет
Re: Уусикиркко-Каннельярви
Доброе утро.
Если возможно перенести, то было бы хорошо.
Надо "стратегию" продумать, ведь на подходе еще новые дачи...
Кстати, знаменитая дача Боткина в Кирстиняля "Дубки" кажется пока сирота, без папочки. А это тоже Уусикиркко.
Или каждое имение размещать отдельно, без волости.
Вот например есть папка Муола, там 1 фотография Белой виллы кн.Салтыкова в Савикко.
(В Муола входит и Перкъярви, и Савикко, и Кююрёля-у которой почему-то своя отдельная папка с 1 фото).
Папка Муола "старая", видимо неуничтожимая, наверное так с 1 фото и останется ?
А сам материал по Савикко будет видимо в Перкъярви/поселки ?
А в Перкъярви/окрестности тоже останется 1-2 давних фото ?
Как бы еще это правильно обозначить.... Чтобы не было двух одинаковых. Голову сломать можно.
Если возможно перенести, то было бы хорошо.
Надо "стратегию" продумать, ведь на подходе еще новые дачи...
Кстати, знаменитая дача Боткина в Кирстиняля "Дубки" кажется пока сирота, без папочки. А это тоже Уусикиркко.
Или каждое имение размещать отдельно, без волости.
Вот например есть папка Муола, там 1 фотография Белой виллы кн.Салтыкова в Савикко.
(В Муола входит и Перкъярви, и Савикко, и Кююрёля-у которой почему-то своя отдельная папка с 1 фото).
Папка Муола "старая", видимо неуничтожимая, наверное так с 1 фото и останется ?
А сам материал по Савикко будет видимо в Перкъярви/поселки ?
А в Перкъярви/окрестности тоже останется 1-2 давних фото ?
Как бы еще это правильно обозначить.... Чтобы не было двух одинаковых. Голову сломать можно.
- abravo
- Site Admin
- Сообщения: 32133
- Зарегистрирован: Ср дек 24, 2003 12:35 pm
- Откуда: Зеленогорск/Terijoki
- Контактная информация:
Re: Уусикиркко-Каннельярви
Доброе утро.
Папку с 1 фотографией можно перенести, даже "неуничтожимую", это недолго - 1 фотографию из папки удалить, создать папку в новом месте и туда эту одну фотографию добавить. Это небольшая проблема.
Проблема в том, если уж переделывать структуру, в том, чтобы сначала нарисовать полную правильную структуру, а потом уже смотреть насколько она реализуема и уже потом в комплексе переделывать. А то я боюсь, что начну по одной папке "двигать" и еще больше запутаюсь.
Предлагаю "научный" подход
Я подготовлю и покажу здесь существующую структуру двух "головных" папок - "Терийоки и окрестности" и "Города и посёлки Карельского перешейка". Дальше мы коллективным разумом составим для каждой папки "идеальную" структуру. Потом я посмотрю, что я сделать не смогу никак и тогда будет окончательная схема переделки, исходящая из "идеальной", но с учетом возможностей.
Итак. В скобках указано число фотографий внутри папки. Структуру даю, как правило, до 3-го уровня, там бывает еще более низкие уровни, но суть это не изменит. Выделил те пункты, которые предлагаются, как я понимаю, изменить.
1. Терийоки и ближайшие окрестности [8077]
1.1 Терийоки [760]
1.2 Дачи Терийоки [3453]
1.2.1 Кескикюля [1627]
1.2.2 Оллинпяя [1034]
1.2.3 Кякёсенпяя [698]
1.2.4 Койвикко [56]
1.2.5 Дачи неизвестного расположения [38]
1.3 Терийоки 1930-х гг. [61]
1.4 Православное кладбище Терийоки/Зеленогорска [72]
1.5 Терийокский гарнизон, 1920-1930-е гг. [44]
1.6 Рыбная ловля в Терийоки [6]
1.7 Пухтула [4]
1.8 Келломяки/Комарово [222]
1.8.1 Церковь Св. Духа в Келломяки. Архивные материалы [35]
1.8.2 Кладбище Келломяки/Комарово [1]
1.8.3 Карты, планы [3]
1.9 Куоккала/Репино [1548]
1.9.1 Усадьба И.Е.Репина "Пенаты" [186]
1.9.2 Дачи Куоккалы (Репино) [1027]
1.9.3 Спасо-Преображенская церковь в парке Ридингера в Куоккала [18]
1.10 Хаапала (Ленинское) [23]
1.10.1 Дача А. А. Гимпеля [23]
1.11 Оллила (Солнечное) [136]
1.11.1 Дачи Оллилы [39]
1.12 Белоостров-Раяйоки [128]
1.12.1 Дачи Раяйоки [16]
1.13 Тюрисевя (Ушково) [78]
1.13.1 Дачи Тюрисевя/Ушково (это ссылка на папку в разделе "Прогулки по Зеленогорску и окрестности")
1.13.2 Иллюстрации из путеводителя "Каунис и Тойвола" 1913 г. [37]
1.13.3 Иллюстрации из буклета "Термолитовые экономические постройки", 1915 г. [21]
1.14 Ваммельсуу (ныне п.Серово) [612]
1.14.1 Вилла К. Г. Подменера, позднее А. Демидова, князя Сан-Донато [97]
1.14.2 Дом отдыха Ваммельсуу (Дача Торнтона/пансионат Манн) [19]
1.14.3 Дача Лыжина [49]
1.14.4 Имение "Мариоки" [235]
1.14.5 Вилла Л.Н.Андреева "Аванс" в Ваммельсуу [75]
1.14.6 Открытие воссозданного памятника М.В.Крестовской, 24.06.2014 [42]
1.15 Метсякюля (п. Молодежное) [194]
1.15.1 Дача сенатора Ю. С. Булаха [3]
1.15.2 Дача Генри Говарда [14]
1.15.3 Дача Перлы Гобсон [14]
1.15.4 Дача купца М. С. Воронина [40]
1.15.5 Дача Сермягина [17]
1.15.6 Дом отдыха "Мериля" ("Морской") [41]
1.15.7 Дача Н. П. Спиридонова [9]
1.15.8 Дача А. Н. Куропаткина [10]
1.15.9 Дача Е. Л. Мрозовской [9]
1.15.10 Дача М. М. Матвеева [5]
1.15.11 Дача Ю. А. Могилянского [13]
1.15.12 Санаторий "Черная речка", 1971 г. [12]
1.16 Ино (п. Приветненское) [101]
1.16.1 Дачи Ино [99]
1.16.1.1 Дача П. А. Завьяловой [7]
1.16.1.2 Дача К. Соколовского, позднее Феофанова [51]
1.16.1.3 Дача В. В. Матэ [9]
1.16.1.4 Дача П. Н. Милюкова [1]
1.16.1.5 Дача В. Н. Боброва [6]
1.16.1.6 Дача Н. Е. Введенского [6]
1.16.1.7 Дача В. В. Пашутина [1]
1.16.1.8 Дача А. В. и Е. А. Советовых [2]
1.16.1.9 Дача А. М. Могилянского [15]
1.17 Райвола (Рощино) [138]
1.17.1 Дачи Райволы [23]
1.17.1.1 Дача К. Е. Ивашкевич [4]
1.17.1.2 Дача В. П. Барановского [2]
1.17.1.3 Дача Ольги Вейдле [9]
1.17.1.4 Дача Рымашевского [8]
1.17.2 Линдуловская Роща [7]
1.18 Ванхасаха (Сосновая Поляна) [46]
1.19 Ялкала (п.Ильичево) [27]
1.20 Линтула (Огоньки) [45]
1.21 Мустамяки (п. Горьковское) [20]
1.21.1 Мыза Янсон С. В. Вёдрова [4]
1.21.2 Дача А. Б. Мещерского "Красная мыза" [9]
1.22 Перкъярви (п. Кирилловское) [80]
1.22.1 Имение Майниеми семьи Олсониус [9]
1.22.2 Усадьба князя Салтыкова [21]
1.22.3 Пансионат Мальгина/русская гимназия/детский дом [29]
1.22.4 Дача Кипарских в Сяркиярви [6]
1.23 Архивные материалы [278]
2. Города и поселки Карельского перешейка [359]
2.1 Кююрёля/Kyyrölä (п.Красносельское) [1]
2.2 Сейвястё/Seivästö (п.Озерки) [10]
2.2.1 Kатолический приют "Мерентяхти" [4]
2.3 Валкъярви/Valkjärvi (п.Мичуринское) [1]
2.4 Местерьярви [7]
2.4.1 Мустаруукки, усадьба Краузе [7]
2.5 Куолемаярви [1]
2.6 Сяйниё/Säiniö (Верхне-Черкасово) [1]
2.7 Сестрорецкий Курорт [31]
2.8 Сестрорецк [19]
2.9 Халила (Сосновый Бор) [60]
2.9.1 Туберкулезный санаторий в Халила на фотографиях 1900-х гг. из коллекции ЦГАКФФД СПб [24]
2.10 Лоунатйоки (Заходское) [3]
2.11 Антреа (Каменногорск). [10]
2.12 Энсо (Светогорск) [3]
2.13 Койвисто (Приморск) [9]
2.14 Каннельярви [3]
2.15 Уусикиркко (Поляны) [84]
2.15.1 Усадьба Н. В. Спиридонова в Ритарила [32]
2.15.2 Санаторий для толстых М. Волковой [10]
2.15.3 Усадьба Синкколанхови семей Шрёдер-Фольборт [19]
2.16 Уурас (Высоцк) [3]
2.17 Саккиярви (Кондратьево) [1]
2.18 Яаски (Jaaski) (п. Лесогорский) [8]
2.19 Кирву (п. Свободное) [2]
2.20 Йоханнес (п. Советский) [1]
2.21 Яюряпяя/Äyräpää (Барышево) [1]
2.22 Кивиниеми/Kiviniemi (п. Лосево) [37]
2.22.1 Кооперативный магазин Кивиниеми [34]
2.23 Вахвиала (п. Яшино) [1]
2.24 Муолаа (п. Правдино) [1]
2.25 Приозерск (Кексгольм/Кякисалми) [9]
2.26 Рауту (Сосново) [29]
2.26.1 История памятника на братской могиле в Сосново [28]
2.27 Ряйсяля/Räisälä (п. Мельниково) [8]
2.28 Йоутселкя/Joutselkä (Симагино) [4]
2.29 Макслахти (Глебычево) [4]
2.30 Иматра [19]
Теперь можно составить структуру "идеальную", жду предложений. А уже по ней я посмотрю, что реально перенести, в первую очередь по трудоемкости, а что нет. И составим окончательный компромиссный вариант.
Папку с 1 фотографией можно перенести, даже "неуничтожимую", это недолго - 1 фотографию из папки удалить, создать папку в новом месте и туда эту одну фотографию добавить. Это небольшая проблема.
Проблема в том, если уж переделывать структуру, в том, чтобы сначала нарисовать полную правильную структуру, а потом уже смотреть насколько она реализуема и уже потом в комплексе переделывать. А то я боюсь, что начну по одной папке "двигать" и еще больше запутаюсь.
Предлагаю "научный" подход

Итак. В скобках указано число фотографий внутри папки. Структуру даю, как правило, до 3-го уровня, там бывает еще более низкие уровни, но суть это не изменит. Выделил те пункты, которые предлагаются, как я понимаю, изменить.
1. Терийоки и ближайшие окрестности [8077]
1.1 Терийоки [760]
1.2 Дачи Терийоки [3453]
1.2.1 Кескикюля [1627]
1.2.2 Оллинпяя [1034]
1.2.3 Кякёсенпяя [698]
1.2.4 Койвикко [56]
1.2.5 Дачи неизвестного расположения [38]
1.3 Терийоки 1930-х гг. [61]
1.4 Православное кладбище Терийоки/Зеленогорска [72]
1.5 Терийокский гарнизон, 1920-1930-е гг. [44]
1.6 Рыбная ловля в Терийоки [6]
1.7 Пухтула [4]
1.8 Келломяки/Комарово [222]
1.8.1 Церковь Св. Духа в Келломяки. Архивные материалы [35]
1.8.2 Кладбище Келломяки/Комарово [1]
1.8.3 Карты, планы [3]
1.9 Куоккала/Репино [1548]
1.9.1 Усадьба И.Е.Репина "Пенаты" [186]
1.9.2 Дачи Куоккалы (Репино) [1027]
1.9.3 Спасо-Преображенская церковь в парке Ридингера в Куоккала [18]
1.10 Хаапала (Ленинское) [23]
1.10.1 Дача А. А. Гимпеля [23]
1.11 Оллила (Солнечное) [136]
1.11.1 Дачи Оллилы [39]
1.12 Белоостров-Раяйоки [128]
1.12.1 Дачи Раяйоки [16]
1.13 Тюрисевя (Ушково) [78]
1.13.1 Дачи Тюрисевя/Ушково (это ссылка на папку в разделе "Прогулки по Зеленогорску и окрестности")
1.13.2 Иллюстрации из путеводителя "Каунис и Тойвола" 1913 г. [37]
1.13.3 Иллюстрации из буклета "Термолитовые экономические постройки", 1915 г. [21]
1.14 Ваммельсуу (ныне п.Серово) [612]
1.14.1 Вилла К. Г. Подменера, позднее А. Демидова, князя Сан-Донато [97]
1.14.2 Дом отдыха Ваммельсуу (Дача Торнтона/пансионат Манн) [19]
1.14.3 Дача Лыжина [49]
1.14.4 Имение "Мариоки" [235]
1.14.5 Вилла Л.Н.Андреева "Аванс" в Ваммельсуу [75]
1.14.6 Открытие воссозданного памятника М.В.Крестовской, 24.06.2014 [42]
1.15 Метсякюля (п. Молодежное) [194]
1.15.1 Дача сенатора Ю. С. Булаха [3]
1.15.2 Дача Генри Говарда [14]
1.15.3 Дача Перлы Гобсон [14]
1.15.4 Дача купца М. С. Воронина [40]
1.15.5 Дача Сермягина [17]
1.15.6 Дом отдыха "Мериля" ("Морской") [41]
1.15.7 Дача Н. П. Спиридонова [9]
1.15.8 Дача А. Н. Куропаткина [10]
1.15.9 Дача Е. Л. Мрозовской [9]
1.15.10 Дача М. М. Матвеева [5]
1.15.11 Дача Ю. А. Могилянского [13]
1.15.12 Санаторий "Черная речка", 1971 г. [12]
1.16 Ино (п. Приветненское) [101]
1.16.1 Дачи Ино [99]
1.16.1.1 Дача П. А. Завьяловой [7]
1.16.1.2 Дача К. Соколовского, позднее Феофанова [51]
1.16.1.3 Дача В. В. Матэ [9]
1.16.1.4 Дача П. Н. Милюкова [1]
1.16.1.5 Дача В. Н. Боброва [6]
1.16.1.6 Дача Н. Е. Введенского [6]
1.16.1.7 Дача В. В. Пашутина [1]
1.16.1.8 Дача А. В. и Е. А. Советовых [2]
1.16.1.9 Дача А. М. Могилянского [15]
1.17 Райвола (Рощино) [138]
1.17.1 Дачи Райволы [23]
1.17.1.1 Дача К. Е. Ивашкевич [4]
1.17.1.2 Дача В. П. Барановского [2]
1.17.1.3 Дача Ольги Вейдле [9]
1.17.1.4 Дача Рымашевского [8]
1.17.2 Линдуловская Роща [7]
1.18 Ванхасаха (Сосновая Поляна) [46]
1.19 Ялкала (п.Ильичево) [27]
1.20 Линтула (Огоньки) [45]
1.21 Мустамяки (п. Горьковское) [20]
1.21.1 Мыза Янсон С. В. Вёдрова [4]
1.21.2 Дача А. Б. Мещерского "Красная мыза" [9]
1.22 Перкъярви (п. Кирилловское) [80]
1.22.1 Имение Майниеми семьи Олсониус [9]
1.22.2 Усадьба князя Салтыкова [21]
1.22.3 Пансионат Мальгина/русская гимназия/детский дом [29]
1.22.4 Дача Кипарских в Сяркиярви [6]
1.23 Архивные материалы [278]
2. Города и поселки Карельского перешейка [359]
2.1 Кююрёля/Kyyrölä (п.Красносельское) [1]
2.2 Сейвястё/Seivästö (п.Озерки) [10]
2.2.1 Kатолический приют "Мерентяхти" [4]
2.3 Валкъярви/Valkjärvi (п.Мичуринское) [1]
2.4 Местерьярви [7]
2.4.1 Мустаруукки, усадьба Краузе [7]
2.5 Куолемаярви [1]
2.6 Сяйниё/Säiniö (Верхне-Черкасово) [1]
2.7 Сестрорецкий Курорт [31]
2.8 Сестрорецк [19]
2.9 Халила (Сосновый Бор) [60]
2.9.1 Туберкулезный санаторий в Халила на фотографиях 1900-х гг. из коллекции ЦГАКФФД СПб [24]
2.10 Лоунатйоки (Заходское) [3]
2.11 Антреа (Каменногорск). [10]
2.12 Энсо (Светогорск) [3]
2.13 Койвисто (Приморск) [9]
2.14 Каннельярви [3]
2.15 Уусикиркко (Поляны) [84]
2.15.1 Усадьба Н. В. Спиридонова в Ритарила [32]
2.15.2 Санаторий для толстых М. Волковой [10]
2.15.3 Усадьба Синкколанхови семей Шрёдер-Фольборт [19]
2.16 Уурас (Высоцк) [3]
2.17 Саккиярви (Кондратьево) [1]
2.18 Яаски (Jaaski) (п. Лесогорский) [8]
2.19 Кирву (п. Свободное) [2]
2.20 Йоханнес (п. Советский) [1]
2.21 Яюряпяя/Äyräpää (Барышево) [1]
2.22 Кивиниеми/Kiviniemi (п. Лосево) [37]
2.22.1 Кооперативный магазин Кивиниеми [34]
2.23 Вахвиала (п. Яшино) [1]
2.24 Муолаа (п. Правдино) [1]
2.25 Приозерск (Кексгольм/Кякисалми) [9]
2.26 Рауту (Сосново) [29]
2.26.1 История памятника на братской могиле в Сосново [28]
2.27 Ряйсяля/Räisälä (п. Мельниково) [8]
2.28 Йоутселкя/Joutselkä (Симагино) [4]
2.29 Макслахти (Глебычево) [4]
2.30 Иматра [19]
Теперь можно составить структуру "идеальную", жду предложений. А уже по ней я посмотрю, что реально перенести, в первую очередь по трудоемкости, а что нет. И составим окончательный компромиссный вариант.
Re: Уусикиркко-Каннельярви
Доброе утро. А для не ориентирующихся, но очень интересующихся,:) можно ли это все связать сразу с картой или схемой или это совсем сложно ?
- abravo
- Site Admin
- Сообщения: 32133
- Зарегистрирован: Ср дек 24, 2003 12:35 pm
- Откуда: Зеленогорск/Terijoki
- Контактная информация:
Re: Уусикиркко-Каннельярви
Добрый день.ЕВС писал(а): Вс июн 10, 2018 11:04 am Доброе утро. А для не ориентирующихся, но очень интересующихся,:) можно ли это все связать сразу с картой или схемой или это совсем сложно ?
В теории все можно. Давайте пойдем последовательно:
1) Договоримся о структуре (см. выше).
2) Я эту структуру реализую.
3) Дальше можно сделать и схему из квадратиков, и на карте отметить населенные пункты, по которым у нас есть папочки, с переходом по клику.
-
- Сообщения: 3604
- Зарегистрирован: Чт окт 20, 2011 9:52 pm
- Защита от спама: Нет
Re: Уусикиркко-Каннельярви
Доброй ночи.
Наверное, лучше все это обсуждение из темы Уусикиркко перенести в отдельную "техническую" папку...
Вопрос. Папки Метсякюля 1.15 и дача Булаха 1.15. Это так задумано или сбой ?
Наверное, дача Булаха 1.15...... и номер в ряду других дач.
Уже озвученное предложение.
Переместить папку 1.22 "Перкъярви" из папки 1."Терийоки и ближайшие окрестности" в папку 2. "Города и поселки Карельского перешейка".
Перкъярви точно не является "окестностями" Терийок.
И перенести папку 1.22.4 "Дача Кипарских" из "Перкъярви" в папку 2.10 "Лоунатйоки (Заходское)".
Мустамяки тоже совсем не окрестности. Перенести 1.21 "Мустамяки" в папку 2."города и поселки"
Содержимое папки Мустамяки стоит обсудить.
Сейчас это солянка из дач совершенно разных районов. Предлагаю, как говорил Шариков, "все поделить".
Мызы в районе Кирстиняля/Красная мыза/Синккола, и поселки дачного района Ваммельярви (Гладышевское оз.) - Лейстиля, Ритарила, Неувола/Кирьявала и др. извлечь из папка Мустамяки и разместить по их реальному расположению, т.е. в Уусикиркко.
Сама папка Мустамяки.
Исторического поселка Мустамяки никогда по сути не было.
Только после появления ж-д станции Мустамяки возник небольшой поселочек у вокзала, и церковь (для всех дачных мест в округе).
Т.о. в собственно Мустамяках есть 2 исторических объекта: вокзал и церковь. Возможно, здесь у станции было несколько дач.
А поселки подальше по обе стороны ж-д - древние и самостоятельные, Сюкияля (Бойково) и Куутерселькя (Лебяжье).
Название Сюкияля не очень благозвучно для русского уха, поэтому наверное здешние дачники (а их было немного), предпочитали название Мустамяки. Многочисленные дачники Куутерселькя в основном называли свой поселок как есть.
Куутерселькя и Сюкияля относились к исторической территории волости Уусикиркко, а в 1925г. отошли вновь образованной волости Каннельярви.
Вариант : включить в папку Мустамяки вокзал, церковь, дачи(если появятся), Сюкияля (возможные дачи, школа, гончарный завод Турчаниновой и пр.), а также Куутерселькя с дачами и пейзажами.
При этом варианте волость Каннельярви будет представлена в папке2. самим 2.14 Каннельярви, ...Мустамяки, 2.10 Лоунатъйоки.
Есть минус; как только появятся новые объекты в иных поселках волости Каннельярви, возникнет проблема размещения.
Вот например, есть несколько дач на западном берегу Суулаярви (Нахимовском), дачи Хямеенкюля... Куда их размещать.
Создавать для каждой дачи новую папку или размещать внутри папки Каннельярви как под-папки ?
Сказать, что я сломал язык и клавиатуру об эти бюрократические "папки/подпапки" - это ничего не сказать.
Наверное, лучше все это обсуждение из темы Уусикиркко перенести в отдельную "техническую" папку...
Вопрос. Папки Метсякюля 1.15 и дача Булаха 1.15. Это так задумано или сбой ?
Наверное, дача Булаха 1.15...... и номер в ряду других дач.
Уже озвученное предложение.
Переместить папку 1.22 "Перкъярви" из папки 1."Терийоки и ближайшие окрестности" в папку 2. "Города и поселки Карельского перешейка".
Перкъярви точно не является "окестностями" Терийок.
И перенести папку 1.22.4 "Дача Кипарских" из "Перкъярви" в папку 2.10 "Лоунатйоки (Заходское)".
Мустамяки тоже совсем не окрестности. Перенести 1.21 "Мустамяки" в папку 2."города и поселки"
Содержимое папки Мустамяки стоит обсудить.
Сейчас это солянка из дач совершенно разных районов. Предлагаю, как говорил Шариков, "все поделить".
Мызы в районе Кирстиняля/Красная мыза/Синккола, и поселки дачного района Ваммельярви (Гладышевское оз.) - Лейстиля, Ритарила, Неувола/Кирьявала и др. извлечь из папка Мустамяки и разместить по их реальному расположению, т.е. в Уусикиркко.
Сама папка Мустамяки.
Исторического поселка Мустамяки никогда по сути не было.
Только после появления ж-д станции Мустамяки возник небольшой поселочек у вокзала, и церковь (для всех дачных мест в округе).
Т.о. в собственно Мустамяках есть 2 исторических объекта: вокзал и церковь. Возможно, здесь у станции было несколько дач.
А поселки подальше по обе стороны ж-д - древние и самостоятельные, Сюкияля (Бойково) и Куутерселькя (Лебяжье).
Название Сюкияля не очень благозвучно для русского уха, поэтому наверное здешние дачники (а их было немного), предпочитали название Мустамяки. Многочисленные дачники Куутерселькя в основном называли свой поселок как есть.
Куутерселькя и Сюкияля относились к исторической территории волости Уусикиркко, а в 1925г. отошли вновь образованной волости Каннельярви.
Вариант : включить в папку Мустамяки вокзал, церковь, дачи(если появятся), Сюкияля (возможные дачи, школа, гончарный завод Турчаниновой и пр.), а также Куутерселькя с дачами и пейзажами.
При этом варианте волость Каннельярви будет представлена в папке2. самим 2.14 Каннельярви, ...Мустамяки, 2.10 Лоунатъйоки.
Есть минус; как только появятся новые объекты в иных поселках волости Каннельярви, возникнет проблема размещения.
Вот например, есть несколько дач на западном берегу Суулаярви (Нахимовском), дачи Хямеенкюля... Куда их размещать.
Создавать для каждой дачи новую папку или размещать внутри папки Каннельярви как под-папки ?
Сказать, что я сломал язык и клавиатуру об эти бюрократические "папки/подпапки" - это ничего не сказать.

- abravo
- Site Admin
- Сообщения: 32133
- Зарегистрирован: Ср дек 24, 2003 12:35 pm
- Откуда: Зеленогорск/Terijoki
- Контактная информация:
Re: Уусикиркко-Каннельярви
Доброе утро.Корвенкюля писал(а): Пн июн 11, 2018 3:18 am Доброй ночи.
Наверное, лучше все это обсуждение из темы Уусикиркко перенести в отдельную "техническую" папку...
Вопрос. Папки Метсякюля 1.15 и дача Булаха 1.15. Это так задумано или сбой ?
Наверное, дача Булаха 1.15...... и номер в ряду других дач.
Да, тяжкое это дело

В отдельную тему перенес.
По Метсякюля с Булахом у меня была ошибка, исправил, спасибо.
Сейчас должен уйти, вернусь и будет моя очередь ломать клавиатуру и голову. Результаты сообщу

- abravo
- Site Admin
- Сообщения: 32133
- Зарегистрирован: Ср дек 24, 2003 12:35 pm
- Откуда: Зеленогорск/Terijoki
- Контактная информация:
Re: Обсуждение структуры исторических альбомов в галерее
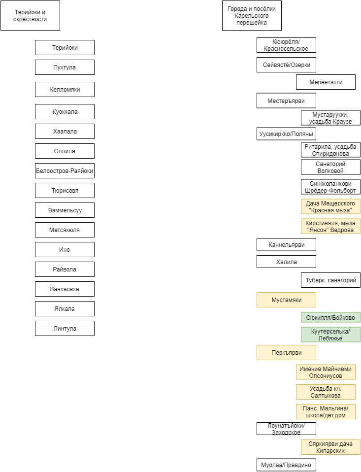
По мотивам предложений, которые сформулировал Корвенкюля, нарисовал картинку, которая, наверно, нагляднее, чем пронумерованные названия. В правой части, в "Городах и посёлках", опустил для наглядности несколько населенных пунктов, которые пока не обсуждаются.
Желтым выделены папочки, которые перенесены (пока в теории) из "Терийоки и окрестностей", зеленым - предполагаемые, не существующие пока папочки.
Кстати, может кому пригодится, есть такой замечательный бесплатный онлайн-сервис https://www.draw.io , где всякие такие структурные схемы очень удобно рисовать.
Желтым выделены папочки, которые перенесены (пока в теории) из "Терийоки и окрестностей", зеленым - предполагаемые, не существующие пока папочки.
Кстати, может кому пригодится, есть такой замечательный бесплатный онлайн-сервис https://www.draw.io , где всякие такие структурные схемы очень удобно рисовать.
Re: Обсуждение структуры исторических альбомов в галерее
Я бы старался максимально следовать волостному принципу, насколько это возможно. Папка "волость" и внутри нее поселки.
- abravo
- Site Admin
- Сообщения: 32133
- Зарегистрирован: Ср дек 24, 2003 12:35 pm
- Откуда: Зеленогорск/Terijoki
- Контактная информация:
Re: Обсуждение структуры исторических альбомов в галерее
Это было бы правильно, если делать все с нуля. Сейчас, к сожалению, так не сделать. Поэтому можно говорить только об устранении очевидных несоответствий - что вынести из "Терийок", как не являющееся "окрестностями", и под какие населённые пункты более правильно поместить те или иные имения.Osbourne писал(а): Вт июн 12, 2018 3:14 am Я бы старался максимально следовать волостному принципу, насколько это возможно. Папка "волость" и внутри нее поселки.
Что можно сделать - это разместить в "городах и окрестностях" населенные пункты в таком порядке, чтобы населенные пункты одной волости шли подряд, а не были разбросаны по списку. И, в качестве компромисса и для удобства, можно дать названия папкам верхнего уровня так, чтобы в них было название волости: "в. Каннельярви/Каннельярви", "в. Каннельярви/Мустамяки (Горьковское)", "в. Каннельярви/Лоунатйоки (Заходское)". Это приблизит нас к тому, что предлагает Osbourne.
- abravo
- Site Admin
- Сообщения: 32133
- Зарегистрирован: Ср дек 24, 2003 12:35 pm
- Откуда: Зеленогорск/Terijoki
- Контактная информация:
Re: Обсуждение структуры исторических альбомов в галерее
Вариант структуры, с папками, сгруппированными по волостям.
-
- Сообщения: 3604
- Зарегистрирован: Чт окт 20, 2011 9:52 pm
- Защита от спама: Нет
Re: Обсуждение структуры исторических альбомов в галерее
Доброй ночи.
Если действительно можно разместить папки так, «чтобы населенные пункты одной волости шли подряд», это облегчило бы задачу.
Не пришлось бы хоть самые известные, «брендовые» названия прятать внутрь папок «волостей», а размещать сразу за ними.
Например, если поместить папку Перкъярви внутрь папки Муолаа, то не каждый «гость сайта» ее найдет, ведь Муолаа известна намного меньше.
Также, хорошо бы изменить название папок-волостей.
Вот «Муолаа – волость», при чем здесь Правдино ?
Тогда придется 2 папки делать, «Муолаа-волость» и «Муолаа /пос.Правдино».
Аналогично с Уусикирккой. Волость Уусикиркко – это не Поляны.
Хорошо бы в папке «…-волость» разместить карту этой самой волости с поселками, можно у финских коллег позаимствовать.
Если действительно можно разместить папки так, «чтобы населенные пункты одной волости шли подряд», это облегчило бы задачу.
Не пришлось бы хоть самые известные, «брендовые» названия прятать внутрь папок «волостей», а размещать сразу за ними.
Например, если поместить папку Перкъярви внутрь папки Муолаа, то не каждый «гость сайта» ее найдет, ведь Муолаа известна намного меньше.
Также, хорошо бы изменить название папок-волостей.
Вот «Муолаа – волость», при чем здесь Правдино ?
Тогда придется 2 папки делать, «Муолаа-волость» и «Муолаа /пос.Правдино».
Аналогично с Уусикирккой. Волость Уусикиркко – это не Поляны.
Хорошо бы в папке «…-волость» разместить карту этой самой волости с поселками, можно у финских коллег позаимствовать.
- Вложения
-
- Муолаа карта волости (после 1933-1934г.).jpg (284.93 КБ) 2961 просмотр
-
- Уусикиркко карта волости (после 1925г.).jpg (313.32 КБ) 2961 просмотр
-
- Куолемаярви карта волости (после 1925г.).jpg (343.69 КБ) 2961 просмотр
-
- Каннельярви карта волости (после 1925г.).jpg (194.1 КБ) 2961 просмотр
-
- Кивеннапа карта волости (после 1925г.).jpg (136.93 КБ) 2961 просмотр