Обсуждение структуры исторических альбомов в галерее

Обсуждение истории и краеведческих вопросов и материалов о Зеленогорске/Териоках и окружающей местности

Модераторы: автодоктор, Vladimir S. Kotlyar

Аватара пользователя
abravo
Site Admin
Сообщения: 32718
Зарегистрирован: Ср дек 24, 2003 12:35 pm
Откуда: Зеленогорск/Terijoki
Контактная информация:

Re: Обсуждение структуры исторических альбомов в галерее

Сообщение abravo »

Корвенкюля писал(а): Сб июн 16, 2018 2:33 am Доброй ночи.
Если действительно можно разместить папки так, «чтобы населенные пункты одной волости шли подряд», это облегчило бы задачу.
Не пришлось бы хоть самые известные, «брендовые» названия прятать внутрь папок «волостей», а размещать сразу за ними.
Например, если поместить папку Перкъярви внутрь папки Муолаа, то не каждый «гость сайта» ее найдет, ведь Муолаа известна намного меньше.

Также, хорошо бы изменить название папок-волостей.
Вот «Муолаа – волость», при чем здесь Правдино ?
Тогда придется 2 папки делать, «Муолаа-волость» и «Муолаа /пос.Правдино».
Аналогично с Уусикирккой. Волость Уусикиркко – это не Поляны.

Хорошо бы в папке «…-волость» разместить карту этой самой волости с поселками, можно у финских коллег позаимствовать.
Доброе утро.

Разместить папки можно в любом порядке, так что этот вопрос мы, считаю, утвердили.

Папки отдельно для волостей сделать можно. Но, вопрос, что в этих папках, кроме карты волости (я именно на эти карты смотрел), будет?
Ведь населенные пункты волости будут не внутри, а сразу после нее. Тем более, что для ряда волостей будут папки с одноименным (почти) названием населенного пункта ("Волость Уусикиркко", за ней "Уусикиркко/п.Поляны"; "Волость Муола", за ней "Муола/п.Правдино"; "Волость Каннельярви", за ней "п.Каннельярви"; "Волость Куолемаряви", за ней "Куолемаярви/п.Красная долина"). Не получится ли так, что в одном месте мы "распутаем", а в другом "запутаем".
Корвенкюля
Сообщения: 3700
Зарегистрирован: Чт окт 20, 2011 9:52 pm
Защита от спама: Нет

Re: Обсуждение структуры исторических альбомов в галерее

Сообщение Корвенкюля »

Добрый день.
Согласен, насчет названия заглавной папки-волости надо подумать.
Можно ее называть "Карта волости ..." или "Поселки волости ...", чтобы название волости было не первым словом в строчке,
и сместить акцент на слово карта или поселки или др.
Тогда не будет этого Муола-волость и Муола/Правдино, зрительно названия не будут смешиваться.

А в папки волостей, кроме собственно карты, можно поместить общую информацию, типа списков или важных ссылок.
Бывает же инфа, касающаяся нескольких поселков сразу, история...
Аватара пользователя
abravo
Site Admin
Сообщения: 32718
Зарегистрирован: Ср дек 24, 2003 12:35 pm
Откуда: Зеленогорск/Terijoki
Контактная информация:

Re: Обсуждение структуры исторических альбомов в галерее

Сообщение abravo »

Корвенкюля писал(а): Сб июн 16, 2018 2:47 pm Добрый день.
Согласен, насчет названия заглавной папки-волости надо подумать.
Можно ее называть "Карта волости ..." или "Поселки волости ...", чтобы название волости было не первым словом в строчке,
и сместить акцент на слово карта или поселки или др.
Тогда не будет этого Муола-волость и Муола/Правдино, зрительно названия не будут смешиваться.

А в папки волостей, кроме собственно карты, можно поместить общую информацию, типа списков или важных ссылок.
Бывает же инфа, касающаяся нескольких поселков сразу, история...
Добрый день.

Это все идёт к тому, что уже обсуждалось. Если бы можно было все переделать совсем по правильному, то была бы папка волости, а внутри поселки (и карта, и описание волости). А так сами запутаемся и других запутаем - папка "Поселки волости N", а все поселки не внутри, а снаружи...
Я вот начинаю думать, что может я зря упираюсь и можно сделать папки верхнего уровня по волостям, в каждую волость - карту и папки поселков волостей, а дальше уже как и было предложено.
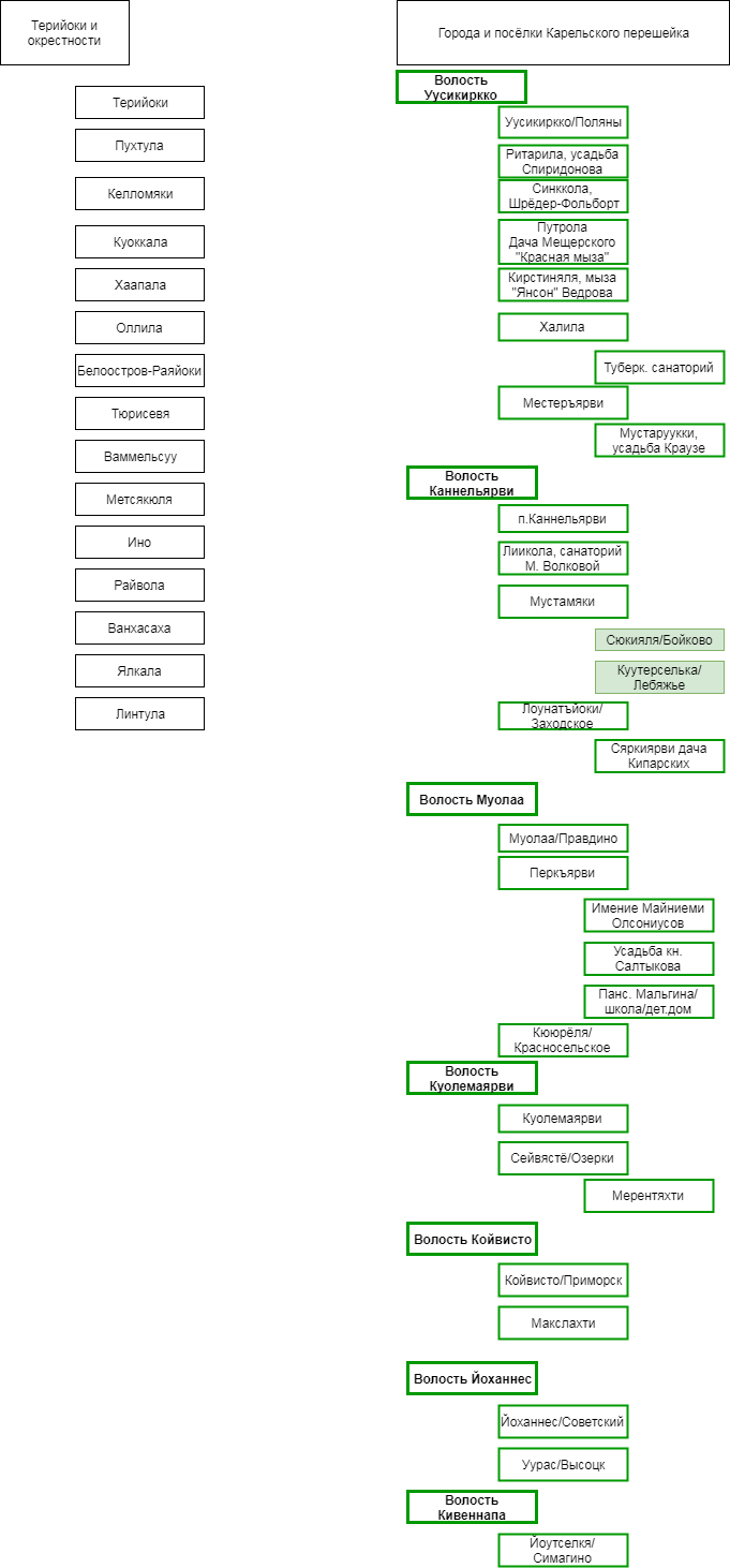
Terijoki_historical_gallery (3).png
Terijoki_historical_gallery (3).png (77.13 КБ) 2790 просмотров
ЕВС
Сообщения: 402
Зарегистрирован: Вс апр 15, 2018 6:08 pm
Защита от спама: Нет

Re: Обсуждение структуры исторических альбомов в галерее

Сообщение ЕВС »

Корвенкюля писал(а): Сб июн 16, 2018 2:33 am Доброй ночи.
Если действительно можно разместить папки так, «чтобы населенные пункты одной волости шли подряд», это облегчило бы задачу.
Не пришлось бы хоть самые известные, «брендовые» названия прятать внутрь папок «волостей», а размещать сразу за ними.
Например, если поместить папку Перкъярви внутрь папки Муолаа, то не каждый «гость сайта» ее найдет, ведь Муолаа известна намного меньше.


Хорошо бы в папке «…-волость» разместить карту этой самой волости с поселками, можно у финских коллег позаимствовать.
Добрый вечер, спасибо за заботу о "непродвинутых". А то , что в волости могут быть населенные пункты с тем же названием-понять,мне кажется, несложно.
Корвенкюля
Сообщения: 3700
Зарегистрирован: Чт окт 20, 2011 9:52 pm
Защита от спама: Нет

Re: Обсуждение структуры исторических альбомов в галерее

Сообщение Корвенкюля »

ЕВС писал(а): Сб июн 16, 2018 11:34 pmДобрый вечер, спасибо за заботу о "непродвинутых". А то , что в волости могут быть населенные пункты с тем же названием-понять,мне кажется, несложно.
Доброе утро.
Как раз от имени "непродвинутых" выступаю я сам. :D Я вечно путаюсь в этой сложной (для меня) системе сайта (вот Александр Евгеньевич не даст соврать, я все время ною по этому поводу).

А если серьезно, то найти конкретные поселок или имение внутри волости - не так просто.
Вот например, поселок Лоунатъйоки находится в трех волостях.
Западный берег Суулаярви (Нахимовского) - в двух волостях , а восточный берег - в трех, Муола, Кивеннапа и Каннельярви.
А имения и виллы там вперемешку, достаточно сложно определить какая где.
И кстати, санаторий доктора Волковой в Лиикола - это волость Каннельярви, а не Уусикиркко. Это была Уусикиркко до 1925г.

Многие значимые поселки волости Кивеннапа - в папке "окрестности Терийок". Будет ли создана папка "волость Кивеннапа" для других поселков этой волости, или они автоматически также пойдут в "окрестности" ?

Все, на этом умолкаю, "лучшее-враг хорошего" (с).
Аватара пользователя
abravo
Site Admin
Сообщения: 32718
Зарегистрирован: Ср дек 24, 2003 12:35 pm
Откуда: Зеленогорск/Terijoki
Контактная информация:

Re: Обсуждение структуры исторических альбомов в галерее

Сообщение abravo »

Корвенкюля писал(а): Пн июн 18, 2018 5:09 am А если серьезно, то найти конкретные поселок или имение внутри волости - не так просто.
Вот например, поселок Лоунатъйоки находится в трех волостях.
Западный берег Суулаярви (Нахимовского) - в двух волостях , а восточный берег - в трех, Муола, Кивеннапа и Каннельярви.
А имения и виллы там вперемешку, достаточно сложно определить какая где.
И кстати, санаторий доктора Волковой в Лиикола - это волость Каннельярви, а не Уусикиркко. Это была Уусикиркко до 1925г.

Многие значимые поселки волости Кивеннапа - в папке "окрестности Терийок". Будет ли создана папка "волость Кивеннапа" для других поселков этой волости, или они автоматически также пойдут в "окрестности" ?

Все, на этом умолкаю, "лучшее-враг хорошего" (с).
Доброе утро.

Что касается "Терийок и окрестностей", то за исключением выноса оттуда "не окрестностей", там изменений других не планируется и волостного деления я там точно делать не буду, иначе запутаемся окончательно. Будут появляться новые материалы по поселкам волости Кивеннапа, будем решать, но, думаю, они все пойдут в "Города и поселки", поскольку основные "окрестности" мы уже охватили.

По "Городам и поселкам" я попробую все-таки внедрить схему с волостными папками, внутри которых карта волости и поселки волости, а дальше уже конкретные имения в районе поселков. Но, чтобы окончательно понять, могу ли я на эту схему перейти, мне надо некоторые технические моменты изучить (насчет переноса "непереносимых" папок). Может еще и не получится. Но две пробные волостные папки я уже сделал.

И большая просьба уточнить расположение поселков по волостям, а имений/дач/санаториев по поселкам. Давайте для определенности примем волостное деление по состоянию на 1939 год, то есть, последнее, что было.

Про санаторий Волковой я понял, спасибо, его уносим в волость Каннельярви.
Аватара пользователя
abravo
Site Admin
Сообщения: 32718
Зарегистрирован: Ср дек 24, 2003 12:35 pm
Откуда: Зеленогорск/Terijoki
Контактная информация:

Re: Обсуждение структуры исторических альбомов в галерее

Сообщение abravo »

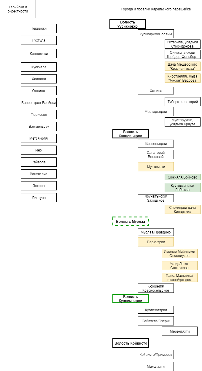
Terijoki_historical_gallery.png
Terijoki_historical_gallery.png (76.36 КБ) 2749 просмотров
Корвенкюля
Сообщения: 3700
Зарегистрирован: Чт окт 20, 2011 9:52 pm
Защита от спама: Нет

Re: Обсуждение структуры исторических альбомов в галерее

Сообщение Корвенкюля »

abravo писал(а): Пн июн 18, 2018 8:53 am И большая просьба уточнить расположение поселков по волостям, а имений/дач/санаториев по поселкам. Давайте для определенности примем волостное деление по состоянию на 1939 год, то есть, последнее, что было.
Добрый день.
Обещал умолкнуть. :D Не могу.
Теперь, когда есть папка "волость Уусикиркко"...
В нее входит как отдельный поселок, Уусикиркко/Кирккоярви/Поляны.
Ритарила (ус.Спиридонова), Синккола (ус.Шрёдеров), Путрола (ус.Мещерских), Кирстиняля - это самостоятельные поселки и к ПОСЕЛКУ Уусикиркко/Поляны отношения не имеют.
Так что это равнозначные объекты папки "волость Уусикиркко".
Аватара пользователя
abravo
Site Admin
Сообщения: 32718
Зарегистрирован: Ср дек 24, 2003 12:35 pm
Откуда: Зеленогорск/Terijoki
Контактная информация:

Re: Обсуждение структуры исторических альбомов в галерее

Сообщение abravo »

Корвенкюля писал(а): Пн июн 18, 2018 2:09 pm
abravo писал(а): Пн июн 18, 2018 8:53 am И большая просьба уточнить расположение поселков по волостям, а имений/дач/санаториев по поселкам. Давайте для определенности примем волостное деление по состоянию на 1939 год, то есть, последнее, что было.
Добрый день.
Обещал умолкнуть. :D Не могу.
Теперь, когда есть папка "волость Уусикиркко"...
В нее входит как отдельный поселок, Уусикиркко/Кирккоярви/Поляны.
Ритарила (ус.Спиридонова), Синккола (ус.Шрёдеров), Путрола (ус.Мещерских), Кирстиняля - это самостоятельные поселки и к ПОСЕЛКУ Уусикиркко/Поляны отношения не имеют.
Так что это равнозначные объекты папки "волость Уусикиркко".
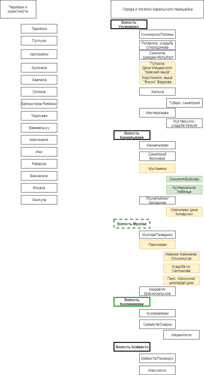
Добрый день.
Не надо себя сдерживать :)

На последней схеме зеленым выделены папки волостей, которые уже существуют (пунктиром - не до конца, я тренируюсь на переносе "непереносимой" папки "Муолаа/п. Правдино" с одной единственной фотографией :)

Папки "Волость Уусикиркко" еще в реальности нет, но, да, если я справлюсь, то запланирована.
Я понял, самостоятельные посёлки поставлю в один уровень с Уусикиркко/Кирккоярви/Поляны, спасибо.
По мере обновления схемы, буду здесь показывать последний вариант.
Аватара пользователя
abravo
Site Admin
Сообщения: 32718
Зарегистрирован: Ср дек 24, 2003 12:35 pm
Откуда: Зеленогорск/Terijoki
Контактная информация:

Re: Обсуждение структуры исторических альбомов в галерее

Сообщение abravo »

Terijoki_historical_gallery.png
Terijoki_historical_gallery.png (76.88 КБ) 2739 просмотров
Корвенкюля
Сообщения: 3700
Зарегистрирован: Чт окт 20, 2011 9:52 pm
Защита от спама: Нет

Re: Обсуждение структуры исторических альбомов в галерее

Сообщение Корвенкюля »

Эта единственная фотография в Муолаа продублирована в папке усадьба Салтыкова. Может ее просто удалить ?
Аватара пользователя
abravo
Site Admin
Сообщения: 32718
Зарегистрирован: Ср дек 24, 2003 12:35 pm
Откуда: Зеленогорск/Terijoki
Контактная информация:

Re: Обсуждение структуры исторических альбомов в галерее

Сообщение abravo »

Корвенкюля писал(а): Пн июн 18, 2018 3:31 pm Эта единственная фотография в Муолаа продублирована в папке усадьба Салтыкова. Может ее просто удалить ?
Понятно, что можно удалить. Я просто на этой папке тренируюсь, лучше я угроблю одну, тем более дублированную, фотографию, чем сразу много.
Поскольку объем перемещаемых фотографий из "неперемещаемых" альбомов большой, то вариант с их ручным перемещением - удалить и загрузить в новое место заново "не катит", так я и к Новому году не закончу. Поэтому я взял за основу существующий плагин к галерее, который делает нечто подобное, но не совсем то, и пытаюсь его переделать с тем, чтобы с его помощью можно было переносить по одному альбому в полуавтоматическом режиме.
Корвенкюля
Сообщения: 3700
Зарегистрирован: Чт окт 20, 2011 9:52 pm
Защита от спама: Нет

Re: Обсуждение структуры исторических альбомов в галерее

Сообщение Корвенкюля »

Непонятно, но здо́рово. :D
Аватара пользователя
abravo
Site Admin
Сообщения: 32718
Зарегистрирован: Ср дек 24, 2003 12:35 pm
Откуда: Зеленогорск/Terijoki
Контактная информация:

Re: Обсуждение структуры исторических альбомов в галерее

Сообщение abravo »

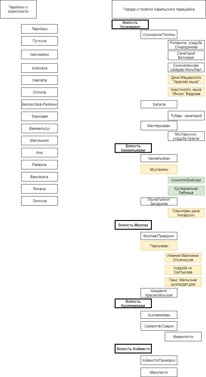
Зелененькое - сделано. Процесс пошел :)
Terijoki_historical_gallery (7).png
Terijoki_historical_gallery (7).png (86.18 КБ) 2676 просмотров
Обновил 20.06.2018 11:30
Аватара пользователя
abravo
Site Admin
Сообщения: 32718
Зарегистрирован: Ср дек 24, 2003 12:35 pm
Откуда: Зеленогорск/Terijoki
Контактная информация:

Re: Обсуждение структуры исторических альбомов в галерее

Сообщение abravo »

А правильно ли я думаю, что Сяйниё/Säiniö (Верхне-Черкасово) (с единственной пока фотографией, ну и что) надо бы из "городов и поселков" переместить в "Выборг и окрестности"? Где у нас уже есть и Юкспяя/Селезнево, и Суур-Мерийоки/Харитоново, и Ховинмаа/Кравцово (хотя Ховинмаа, вообще-то, уже в волости Вахвиала). Тем более, что и формально Сяйниё относился к Viipurin MLK.
Ответить